Entradas

Mostrando las entradas de mayo, 2025

TALLER 3a PROPUESTA DESARROLLO

Imagen
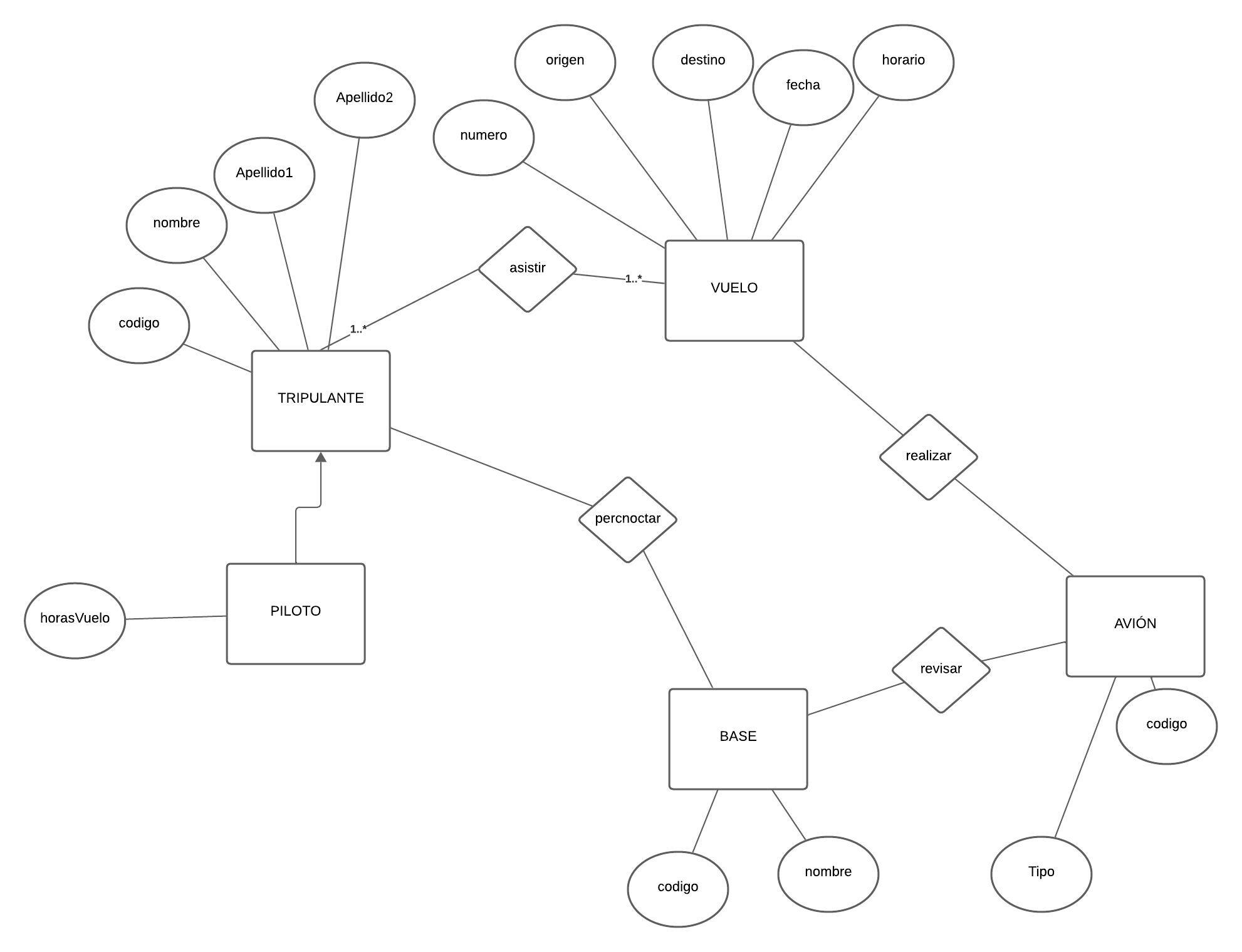
 REALICE MODELO RELACIONAL DE LOS SIGUIENTES CASOS EJERCICIO 5.  COMPAÑIA AEREA Se desea almacenar la información de una compañía aérea en una base de datos relacional. La compañía aérea tiene tres recursos principales: aviones, pilotos y miembros de tripulación. De cada piloto se desea conocer su código, nombre y horas de vuelo. De los miembros de tripulación sólo mantendremos su código y nombre. Todos ellos (pilotos y miembros) tienen una base(estación) a la que regresan después de los vuelos de una jornada. Un vuelo que va desde un origen a un destino y a una hora determinada, tiene un número de vuelo (por ejemplo, el vuelo de Santiago a Iquique de las 13:50 es el vuelo SI-8830). De cada vuelo que se va a realizar durante los próximos tres meses, así como de los vuelos que ya se han realizado, se desea saber el avión en que se va a hacer o en el que se ha hecho, el piloto y cada uno de los miembros de la tripulación. Cada avión tiene un código, es de un tipo (por ejemplo, B...

TALLER 3a

REALICE MODELO RELACIONAL DE LOS SIGUIENTES CASOS EJERCICIO 5.  COMPAÑIA AEREA Se desea almacenar la información de una compañía aérea en una base de datos relacional. La compañía aérea tiene tres recursos principales: aviones, pilotos y miembros de tripulación. De cada piloto se desea conocer su código, nombre y horas de vuelo. De los miembros de tripulación sólo mantendremos su código y nombre. Todos ellos (pilotos y miembros) tienen una base(estación) a la que regresan después de los vuelos de una jornada. Un vuelo que va desde un origen a un destino y a una hora determinada, tiene un número de vuelo (por ejemplo, el vuelo de Santiago a Iquique de las 13:50 es el vuelo SI-8830). De cada vuelo que se va a realizar durante los próximos tres meses, así como de los vuelos que ya se han realizado, se desea saber el avión en que se va a hacer o en el que se ha hecho, el piloto y cada uno de los miembros de la tripulación. Cada avión tiene un código, es de un tipo (por ejemplo, BOEING-...

Taller 2b

  Revisar los casos propuestos y crear Modelo Entidad-Relación (MER) EJERCICIO 4.- AGENCIAS DE VIAJES Una cadena de agencias de viajes desea disponer de una Base de Datos que contemple información relativa al hospedaje y vuelos de los turistas que la contratan. Los datos a tener en cuenta son: • La cadena de agencias está compuesta por un conjunto de sucursales. Cada sucursal viene    definida por el código de sucursal, dirección y teléfono. • La cadena tiene contratados una serie de hoteles de forma exclusiva. Cada hotel estará definido por el código de hotel, nombre, dirección, ciudad, teléfono y número de plazas disponibles. • De igual forma, la cadena tiene contratados una serie de vuelos regulares de forma exclusiva. • Cada vuelo viene definido por el número de vuelo, fecha y hora, origen y destino, plazas totales y plazas de clase turista de las que dispone. • La información que se desea almacenar por cada turista es el código de turista, nombre y apellido...

TALLER 2A RESUELTO

Imagen
  Revisar los casos propuestos y crear Modelo Entidad-Relación (MER) EJERCICIO 3.- GESTIÓN DE TRABAJOS DE FIN DE CARRERA Una Escuela de Informática quiere generar un sistema para tener controlado en una base de datos todo lo referente a los Trabajos Fin de Carrera (TFC): alumnos que los realizan, profesores que los dirigen, temas de los que tratan y comisiones que los corrigen. Por tanto, es de interés: • Que los alumnos se definan por su número de matrícula, CI y nombre. Un alumno realiza, evidentemente, sólo un T.F.C. • Que los TFC se definen por su tema, por un número de orden y por la fecha de comienzo. Un TFC determinado, no puede ser realizado por varios alumnos. • Que un profesor se define por su CI, nombre y domicilio; y puesto que los TFC son del área en el que trabaja, NO interesa conocer el TFC que dirige sino a qué alumno se lo dirige. • Que una comisión  está formada por varios profesores y los profesores pueden formar parte de varias comisiones. Por otra ...

TALLER 1

Revisar los casos propuestos y crear Modelo Entidad-Relación (MER) EJERCICIO 1.- ALMACÉN Un pequeño negocio desea diseñar una Base de Datos para llevar el control de ventas. Para esto se tiene que los productos se registran con un código, una descripción, una unidad de venta y un precio unitario. Los clientes se registran con cédula, apellido, nombre, correo electrónico. Las ventas se registran en una factura que se identifica con un número de factura y la fecha; se anota también la forma de pago. Se debe anotar el número de unidades de cada producto que se asocia a la factura. Se sabe que un cliente puede tener muchas facturas de sus compras y que una factura debe tener un cliente asociado EJERCICIO 2.- SERVICIO MILITAR El Ministerio de Defensa desea diseñar una Base de Datos para llevar un cierto control de los soldados que realizan el servicio militar. Los datos significativos a tener en cuenta son: • Un soldado se define por su código de soldado (único), su nombre y apellidos, y ...

SGDB

Imagen
Descargue la presentación con los contenidos de la clase de hoy.   Acceda al archivo desde el siguiente enlace: OPCION 1 (GOOGLE DRIVE) OPCION 2 (ONEDRIVE)

CATEGORÍAS DE LOS MODELOS DE DATOS

Imagen
Descargue la presentación con los contenidos de la clase de hoy.   Acceda al archivo desde el siguiente enlace: OPCION 1 (GOOGLE DRIVE) OPCION 2 (ONEDRIVE)

CONCEPTOS BÁSICOS BASES DE DATOS

Imagen
Descargue la presentación con los contenidos de la clase de hoy.   Acceda al archivo desde el siguiente enlace: OPCION 1 (GOOGLE DRIVE) OPCION 2 (ONEDRIVE)

DIAGNOSTICO

Imagen
 Jóvenes Descarguen el archivo del diagnóstico, contéstenlo y envíenlo al correo de la asignatura, agregando al NOMBRE del archivo SU propio nombre.  DESCARGUE EL DOCUMENTO DESDE EL ENLACE: OPCION 1 (GOOGLE DRIVE) OPCION 2 (ONEDRIVE)

PROGRAMA DE LA ASIGNATURA

Imagen
Jóvenes: Se les pone a disposición el programa de la asignatura conteniendo los aprendizajes y contenidos el módulo, junto a esto el plan de evaluaciones y la bibliografía básica OPCION 1 (GOOGLE DRIVE) Presione en la flecha para acceder al programa de la asignatura OPCION 2 (ONEDRIVE)