Entradas

Mostrando las entradas de junio, 2025

PRACTICA SQL 24-06-2025

#POBLAR BASE DE DATOS NEGOCIO INSERT INTO FORMA VALUES (1,'EFECTIVO'); INSERT INTO PRODUCTO VALUES(1,'PENDRIVE','PACK 3',11000); INSERT INTO CLIENTE VALUES('11111111-1','JOSE','JORQUERA','JARAMILLO','MICORREO@CHILE.COM'); INSERT INTO FORMA VALUES (2,'DEBITO'); INSERT INTO FORMA VALUES (3,'CREDITO'); INSERT INTO PRODUCTO VALUES(2,'MONITOR','UNIDAD',89999); INSERT INTO PRODUCTO VALUES(3,'PARLANTE','UNIDAD',10000); INSERT INTO PRODUCTO VALUES(4,'MOUSE','UNIDAD',5500); INSERT INTO PRODUCTO VALUES(5,'TECLADO','UNIDAD',6666); INSERT INTO CLIENTE VALUES('22222222-2','CAROLINA','CASTILLO','CERECEDA','CASILLADEMAIL@CORREO.CL'); INSERT INTO  CLIENTE VALUES('33333333-3','DANIEL','DONOSO','DOMINGUEZ','DANI@CORREO1.NET'); INSERT INTO  CLIENTE VALUES('44444444-4','ELI...

PRACTICA SQL 23-06-2025

 #TRAER CAMPOS CON ALIAS DE COLUMNA SELECT PRO_NOMBRE AS NOMBRE,   PRO_APELLIDO1 AS APELLIDO FROM PROFESOR #TRAER TODOS LOS CAMPOS SELECT * FROM CUR_PRO_ASI; #TRAER TODOS LOS CAMPOS NOMBRANDOLOS INDIVIDUALMENTE SELECT CPA_CODIGO,CPA_CURSO,CPA_PROFESOR,CPA_ASIGNATURA,CPA_AGNO FROM CUR_PRO_ASI; SELECT CPA_CODIGO, CUR_NOMBRE,         CPA_PROFESOR,         CPA_ASIGNATURA,         CPA_AGNO          FROM CUR_PRO_ASI         INNER JOIN curso         ON CUR_ID=CPA_CURSO; #TRAER TODOS LOS CAMPOS NOMBRANDOLOS INDIVIDUALMENTE, PERO EN LUGAR DEL CODIGO DEL CURSO HACER JOIN CON TABLA CURSO, IGUAL CON EL NOMBRE DEL PROFESOR HACIENDO JOIN CON LA TABLA PROFESOR PARA TRAER EL NOMBRE SELECT CPA_CODIGO, CUR_NOMBRE,         PRO_NOMBRE,         PRO_APELLIDO1,         CPA_ASIGNATURA,       ...

PRACTICA SQL 18-06-2025

 #MOSTRAR UNA COLUMNA DE UNA TABLA SELECT ASI_NOMBRE FROM ASIGNATURA; #MOSTRAR TODAS LAS  COLUMNAS DE UNA TABLA CON COMODIN SELECT * FROM ASIGNATURA; #MOSTRAR TODAS LAS  COLUMNAS DE UNA TABLA NOMBRANDOLAS UNA TRAS OTRA SELECT ASI_CODIGO, ASI_NOMBRE FROM ASIGNATURA; #INSERTAR VALORES EN LAS TABLAS QUE NO CONTIENEN AUN INSERT INTO ALUMNO VALUES (1,'ABEL','ALVAREZ','AVILA',9876,'ABEL@COLEGIO.CL',1); INSERT INTO ALUMNO VALUES (2,'BRAULIO','BORQUEZ','BENITEZ',1234,'BRAULIO@COLEGIO.CL',1); INSERT INTO ALUMNO VALUES (3,'CAMILA','CENTENO','CACERES',0303456,'CAMILA@COLEGIO.CL',2); INSERT INTO PROFESOR VALUES ('1111111','DAMIAN','DURAN','DONOSO',99999,'PROFEDAMIAN@COLEGIO.CL','MICASA'); INSERT INTO PROFESOR VALUES ('6666666','ELENA','ESPINOZA','ESPINDOLA',666666,'PROFEELENA@COLEGIO.CL','CALLE 1 NUMERO1'); I...

PRACTICA SQL 17-06-2025

 #CREAR BASE DE DATOS ESCUELA NUEVAMENTE CREATE DATABASE ESCUELA2; #CREAR TABLA ALUMNO CREATE TABLE ALUMNO( ALU_ID INT PRIMARY KEY, ALU_NOMBRE VARCHAR(15) NOT NULL, ALU_APELLIDO1 VARCHAR(15) NOT NULL, ALU_APELLIDO2 VARCHAR(15) NOT NULL, ALU_FONO INT(9) NOT NULL, ALU_MAIL VARCHAR(30) NOT NULL); # CREAR TABLA PROFESOR CREATE TABLE PROFESOR( PRO_RUT  VARCHAR(13) PRIMARY KEY, PRO_NOMBRE VARCHAR(15) NOT NULL, PRO_APELLIDO1 VARCHAR(15) NOT NULL, ALU_APELLIDO2 VARCHAR(15) NOT NULL, PRO_FONO INT(9) NOT NULL, PRO_MAIL VARCHAR(30) NOT NULL, PRO_DIRECCION VARCHAR(35) NOT NULL); #CREAR TABLA CURSO CREATE TABLE CURSO (CUR_ID INT(3) PRIMARY KEY,                     CUR_NOMBRE VARCHAR(35) NOT NULL); #CREAR TABLA ASIGNATURA CREATE TABLE ASIGNATURA (ASI_CODIGO INT(3) PRIMARY KEY, ASI_NOMBRE VARCHAR(30) NOT NULL); #CREAR TABLA PARA ROMPER MUCHOS A MUCHOS DE PROFESOR CURSO Y ASIGNATURA CREATE TABLE CUR_PRO_ASI (CPA_CODIGO INT PRIMARY KEY,  ...

PRACTICA SQL 16-06-2025

 #CREAR BASE DE DATOS CREATE DATABASE ESCUELA; #CREAR TABLA ALUMNO CREATE TABLE ALUMNO (ALU_ID INT,                       ALU_NOMBRE VARCHAR(15),                       ALU_APELLIDO VARCHAR(15),                       ALU_FONO INT(9),                       ALU_MAIL VARCHAR(30)); #INSERTAR REGISTRO EN LA TABLA ALUMNO INSERT INTO ALUMNO (ALU_ID ,                       ALU_NOMBRE ,                       ALU_APELLIDO ,                       ALU_FONO ,                       ALU_MAIL)  VALUES (1,     ...

GUIAS TALLER 1 AL 5

Imagen
  Jóvenes  Descargue el  archivo  con las  actividades desde el siguiente enlace OPCION 1 (GOOGLE DRIVE) ENVIAR EL DESARROLLO DE LA ACTIVIDAD AL CORREO DEL MÓDULO INDICANDO LA GUIA QUE ESTÁ DESARROLLANDO  Y CONTENIENDO SU IDENTIFICACIÓN EN EL NOMBRE DEL ARCHIVO

Tablas Ejercicio 4 Agencia De Viajes

Imagen
  EJERCICIO 4.- AGENCIAS DE VIAJES Una cadena de agencias de viajes desea disponer de una Base de Datos que contemple información relativa al hospedaje y vuelos de los turistas que la contratan. Los datos a tener en cuenta son: • La cadena de agencias está compuesta por un conjunto de sucursales. Cada sucursal viene    definida por el código de sucursal, dirección y teléfono. • La cadena tiene contratados una serie de hoteles de forma exclusiva. Cada hotel estará definido por el código de hotel, nombre, dirección, ciudad, teléfono y número de plazas disponibles. • De igual forma, la cadena tiene contratados una serie de vuelos regulares de forma exclusiva. • Cada vuelo viene definido por el número de vuelo, fecha y hora, origen y destino, plazas totales y plazas de clase turista de las que dispone. • La información que se desea almacenar por cada turista es el código de turista, nombre y apellidos, dirección y teléfono. Por otra parte, hay que tener en cuenta la...

MODELO FISICO Y SQL

Imagen
 Descargue la presentación con los contenidos de la clase de hoy.   Acceda al archivo desde el siguiente enlace: OPCION 1 (GOOGLE DRIVE) OPCION 2 (ONEDRIVE)

Tablas Ejercicio 3 TFC

Imagen
  Modelo Entidad-Relación (MER) y  Modelo Relacional (MR) Ejercicio EJERCICIO 3.- GESTIÓN DE TRABAJOS DE FIN DE CARRERA Una Escuela de Informática quiere generar un sistema para tener controlado en una base de datos todo lo referente a los Trabajos Fin de Carrera (TFC): alumnos que los realizan, profesores que los dirigen, temas de los que tratan y comisiones que los corrigen. Por tanto, es de interés: • Que los alumnos se definan por su número de matrícula, CI y nombre. Un alumno realiza, evidentemente, sólo un T.F.C. • Que los TFC se definen por su tema, por un número de orden y por la fecha de comienzo. Un TFC determinado, no puede ser realizado por varios alumnos. • Que un profesor se define por su CI, nombre y domicilio; y puesto que los TFC son del área en el que trabaja, NO interesa conocer el TFC que dirige sino a qué alumno se lo dirige. • Que una comisión  está formada por varios profesores y los profesores pueden formar parte de varias comisiones. Por o...

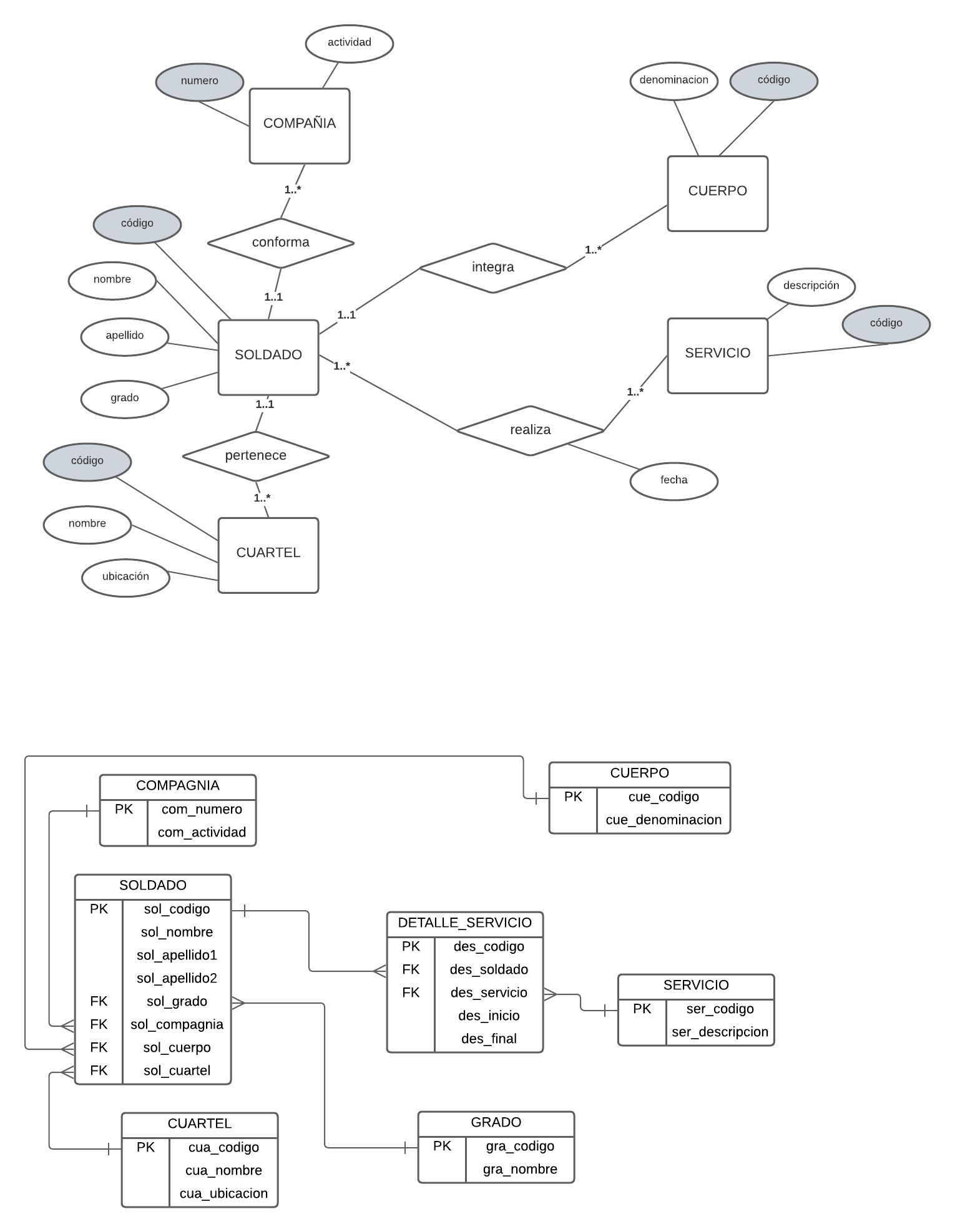
Tablas Ejercicio 2 Servicio Militar

Imagen
Modelo Entidad-Relación (MER) y  Modelo Relacional (MR) Ejercicio 2 EJERCICIO 2.- SERVICIO MILITAR El Ministerio de Defensa desea diseñar una Base de Datos para llevar un cierto control de los soldados que realizan el servicio militar. Los datos significativos a tener en cuenta son: • Un soldado se define por su código de soldado (único), su nombre y apellidos, y su graduación. • Existen varios cuarteles, cada uno se define por su código de cuartel, nombre y ubicación. • Hay que tener en cuenta que existen diferentes Cuerpos del Ejército (Infantería, Artillería, armada, etc.) y cada uno se define por un código de Cuerpo y denominación. • Los soldados están agrupados en compañías, siendo significativa para cada una de éstas,el número de compañía y la actividad principal que realiza. • Se desea controlar los servicios que realizan los soldados (guardias, instructores, cuarteleros, etc. )  y se definen por el código de servicio y descripción. Consideraciones de diseño: ...

Tablas Ejercicio 1 Almacen

Imagen
  Modelo Entidad-Relación (MER) y  Modelo Relacional (MR) Ejercicio 1 EJERCICIO 1.- ALMACÉN Un pequeño negocio desea diseñar una Base de Datos para llevar el control de ventas. Para esto se tiene que los productos se registran con un código, una descripción, una unidad de venta y un precio unitario. Los clientes se registran con cédula, apellido, nombre, correo electrónico. Las ventas se registran en una factura que se identifica con un número de factura y la fecha; se anota también la forma de pago. Se debe anotar el número de unidades de cada producto que se asocia a la factura. Se sabe que un cliente puede tener muchas facturas de sus compras y que una factura debe tener un cliente asociado

TRABAJO DE INVESTIGACIÓN

Imagen
 Descargue la pauta del trabajo y la nómina de grupos desde los enlaces que siguen.   Acceda al archivo desde el siguiente enlace: PAUTA DEL TRABAJO LISTA DE GRUPOS  

MODELO RELACIONAL(TABLAS)

Imagen
Descargue la presentación con los contenidos de la clase de hoy.   Acceda al archivo desde el siguiente enlace: OPCION 1 (GOOGLE DRIVE) OPCION 2 (ONEDRIVE)